期刊中心欢迎您!
首页
部门概况
期刊简介
机构组成
岗位职责
获奖情况
被收录情况
期刊导航
河南农业大学学报
农业经济管理研究(原农村农业农民)
工作动态
新闻动态
通知公告
媒体聚焦
编委会
河南农业大学学报
农业经济管理研究(原农村农业农民)
期刊浏览
河南农业大学学报
农业经济管理研究(原农村农业农民)
作者中心
河南农业大学学报
农业经济管理研究(原农村农业农民)
资料中心
国家文件
行业规范
编辑部文件
出版流程
河南农业大学学报
农业经济管理研究(原农村农业农民)
期刊征订
河南农业大学学报
农业经济管理研究(原农村农业农民)
联系我们
搜索
您的关键词
首页
部门概况
期刊简介
机构组成
岗位职责
获奖情况
被收录情况
期刊导航
河南农业大学学报
农业经济管理研究(原农村农业农民)
工作动态
工作动态
通知公告
编委会
河南农业大学学报
农业经济管理研究(原农村农业农民)
期刊浏览
河南农业大学学报
农业经济管理研究(原农村农业农民)
作者中心
河南农业大学学报
农业经济管理研究(原农村农业农民)
资料中心
国家文件
行业规范
编辑部文件
出版流程
河南农业大学学报
农业经济管理研究(原农村农业农民)
期刊征订
河南农业大学学报
农业经济管理研究(原农村农业农民)
联系我们
作者中心
投稿须知
投稿系统
论文模板
版权协议
审稿流程
作者中心
投稿须知
投稿系统
论文模板
版权协议
审稿流程
当前位置:
首页
>
作者中心
>
农业经济管理研究
>
论文模板
>
论文模板
下载地址:
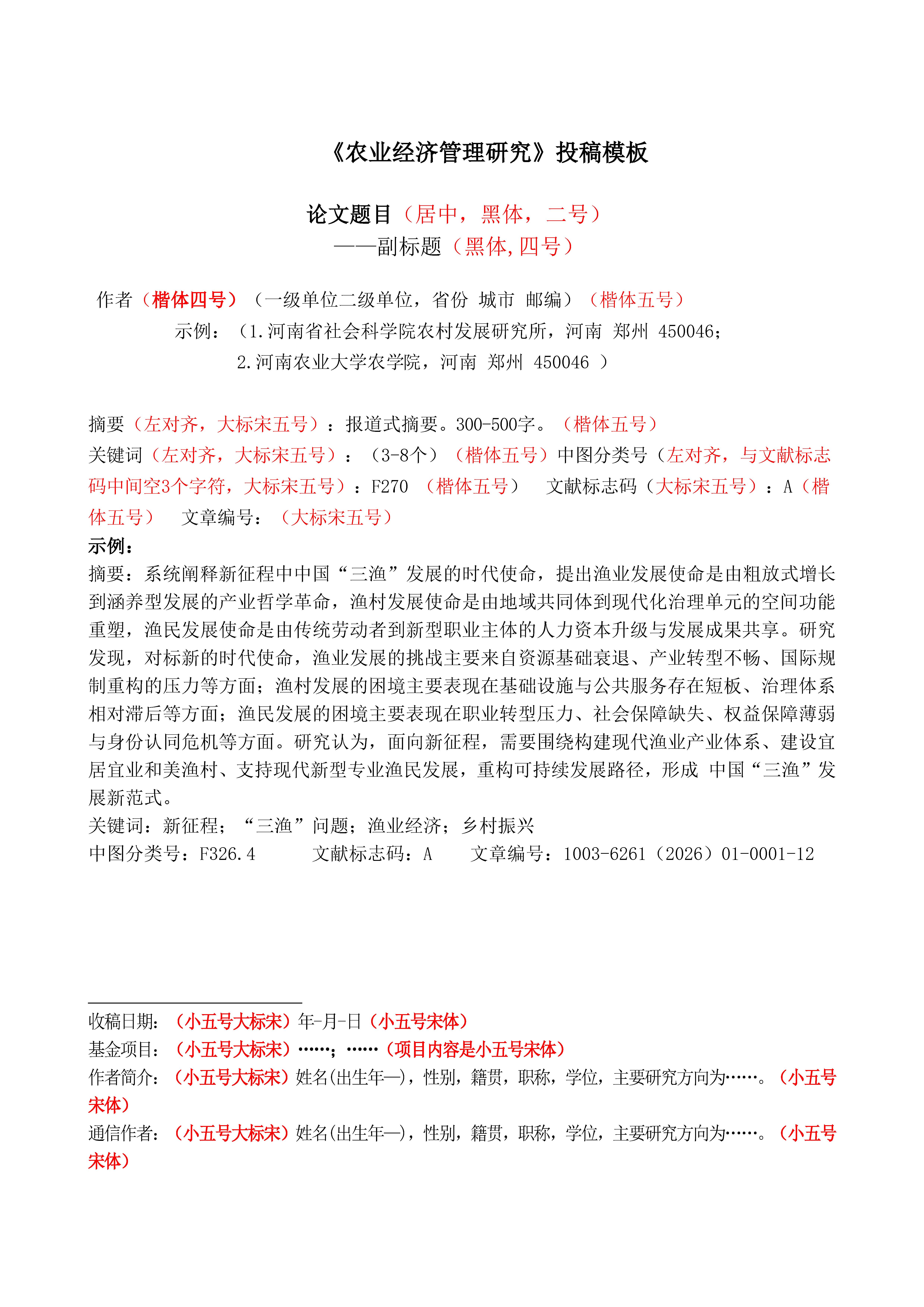
《农业经济管理研究》投稿模板
友情链接:
国家新闻出版署
河南农业大学
全国宣传干部网络培训
中国高校科技期刊研究会
中国农业期刊网
中国知网
网络首发出版发布系统
学术不端检测系统
更多